Existen dos mecanismos para el otorgamiento de contratos, los cuales se exponen a continuación.
Principio primero en el tiempo, primero en el derecho
Significa que, si el área solicitada está libre y si el interesado en el área cumple con los requisitos establecidos por la ley, este podrá acceder a aquella; con excepción de las zonas declaradas como estratégicas por parte de la Agencia Nacional de Minería (ANM), las cuales se adjudicarán mediante procesos de selección objetiva, liderados también por dicha agencia.
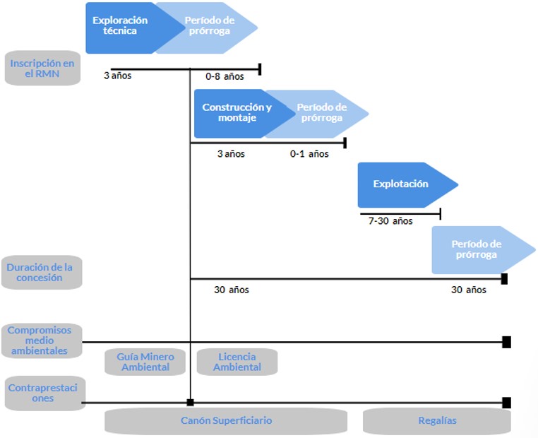
El contrato de concesión otorga el derecho exclusivo de realizar las obras necesarias para explorar, explotar, procesar, transportar y embarcar los minerales específicos cubiertos por el título, en los términos y condiciones establecidos en el Código Minero (figura proceso de aplicación al contrato de concesión).

Fuente: ANM, “Explorando oportunidades”.
Para adquirir la copia de las minutas en físico, se debe hacer una solicitud a los Puntos de Atención Regional – PAR. Por el momento, la ANM ha publicado las minutas firmadas a partir de septiembre de 2014 y las minutas de los contratos PIN que representan más del 80% de la producción y pago de regalías en el país. El resto de los contratos (11mil) pueden ser consultados en el Catastro Minero Colombiano.
El listado de los títulos y contratos otorgados durante la vigencia del informe, se encuentra detallado en , haciendo el filtro por año de firma. Es importante anotar, que, con el número de identificación proporcionado en esta página, se puede ingresar al Catastro Minero Colombiano, para ahondar en la información de cada contrato.
Sin perjuicio de lo anterior, la ANM dispone de un vínculo de acceso público en su página web, en el cual se pueden encontrar los distintos Conozca los
Transferencia de derechos de concesión
La legislación colombiana establece la posibilidad de transferencia de los derechos emanados de un contrato de concesión minera, por medio de la figura de la cesión de derechos, regulada en los artículos 22, 23 y 24 del Código de Minas (Ley 685 de 2001). El artículo 22 establece:
[…] la cesión de derechos emanados de una concesión requerirá aviso previo y escrito a la entidad concedente. Si recibido este aviso dicha entidad no se pronuncia mediante resolución motivada en el término de cuarenta y cinco (45) días, se entenderá que no tiene reparo a la cesión y se inscribirá el documento de negociación en el Registro Minero Nacional. Para poder ser inscrita la cesión en el Registro Minero Nacional, el cedente deberá demostrar haber cumplido todas las obligaciones emanadas del contrato de concesión.
La cesión de los derechos emanados del contrato de concesión minera es entendida como un negocio jurídico entre privados, un acuerdo de voluntades, en virtud del cual el cesionario se subroga en los derechos y obligaciones del cedente, según lo dispongan las partes, a cambio de una contraprestación. Atendiendo a la propiedad del Estado sobre los recursos minerales, la naturaleza de dichos contratos y su establecimiento como de interés público; por disposición legal, la cesión de derechos requerirá aviso previo y escrito de la autoridad minera, y para su inscripción en el Registro Minero colombiano debe acreditarse el cumplimiento de todas las obligaciones del contrato.
En ese sentido, de acuerdo con la ANM, durante la vigencia fiscal 2016 se formalizaron cesiones de contratos totales y parciales. Consulte las
Cabe resaltar que en la página web de la ANM en la sección de se publican las cesiones de los contratos.
Es importante indicar que la Agencia Nacional de Minería (ANM) da cumplimiento a la normatividad que rige la materia, y no ha adoptado, ni está en la posibilidad jurídica de adoptar decisión o figura alguna que implique un alejamiento del marco legal y reglamentario sobre la transferencia y adjudicación de contratos. Lo anterior, atendiendo a que por virtud del artículo 4 del Código de Minas, ninguna autoridad podrá establecer ni exigir permisos, licencias o requisitos adicionales a los dispuestos expresamente en dicha norma, para la procedencia de las propuestas o para la expedición, perfeccionamiento y ejercicio del título minero; sin perjuicio de las competencias de las autoridades ambientales (figura tiempo de duración del contrato de concesión).
Figura. Tiempo de duración del contrato de concesión

Fuente: ANM, "Explorando oportunidades"